Bladder cancer is a significant health concern worldwide, necessitating the development of effective drugs to combat this disease. In vivo efficacy evaluation plays a crucial role in the early stages of drug discovery, providing valuable insights into the potential effectiveness of novel compounds against bladder cancer. At Alfa Cytology, we offer in vivo efficacy evaluation services for our clients for bladder cancer drug development.
Bladder cancer is a prevalent and potentially life-threatening disease that requires effective therapeutics. In the pursuit of developing novel drugs for bladder cancer, in vivo efficacy evaluation plays a pivotal role in assessing therapeutic response, ensuring safety, understanding mechanisms of action, predicting outcomes, and optimizing drug development strategies.
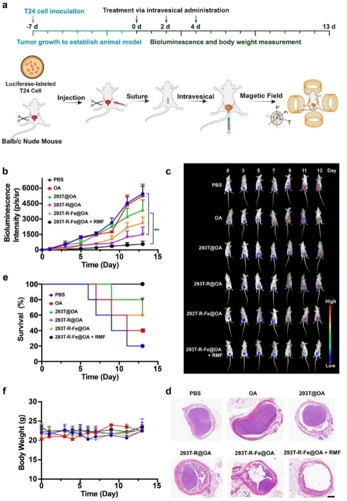
Fig 1. In vivo therapeutic efficacy of 293T-R-Fe@OA cell robots against bladder cancer. (Cong Z., et al. 2022)
At Alfa Cytology, we are committed to supporting the development of effective bladder cancer drugs through our comprehensive suite of services. Our team of experienced scientists employs state-of-the-art techniques and bladder cancer animal models to generate reliable and informative data for drug discovery and development.
Advanced Animal Modeling Services
Testing Services
Imaging Services


If you are a pharmaceutical company, academic institution, or research organization seeking reliable and comprehensive in vivo efficacy evaluation for bladder cancer drugs, Alfa Cytology is the partner you can trust. If you have any inquiries or would like to learn more about how our advanced tumor modeling, testing services, and imaging techniques can support your research, please don't hesitate to contact us.
Reference
Alfa Cytology is dedicated to drug development and preclinical services for bladder cancer.